生産管理診断のポイント(その1)
中小企業診断士第1次試験や技術士第2次試験(経営工学部門)の試験日が迫ってきましたね。
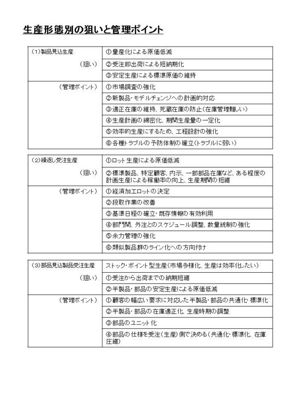
受験生の皆さんになんかお役に立てればと思い、生産管理関連で、昔作ったファイルがそう言えばあったなと思い探していました。
自分で作った資料なのに、ファイルがどこに行ってしまったのかわかりませんでした。
なんとか探して見つかりましたので、参考にして頂ければ幸いです。
ファイルのアップの仕方がわからないので、JPEGにしています。
このままでは使えないかもしれないので、その場合は書き写す等して頂ければ復習になるかもしれません。
本日は、全6枚のうちの前半3枚をアップします。
最近、過ごしやすい日が続いていますが、また暑くなると思われます。


